
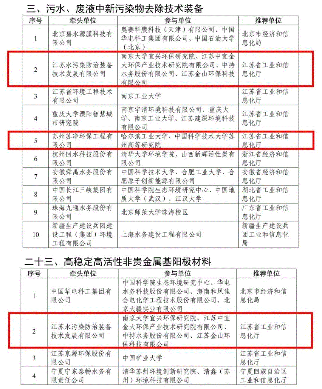
近日,工业和信息化部正式公示了“2025年重大环保技术装备创新任务揭榜挂帅入围单位”名单。江苏苏净集团有限公司(以下简称“苏净集团”)旗下子公司—江苏中宜金大环保产业技术研究院有限公司与苏州苏净环保工程有限公司,凭借突出的技术创新能力,成功入围,展现出苏净集团在环保关键核心技术领域的深厚实力。
其中,江苏中宜金大环保产业技术研究院有限公司联合多家合作单位申报的“污水、废液中新污染物去除技术装备”与“高稳定高活性非贵金属基阳极材料”两个项目入围。苏州苏净环保工程有限公司则在“污水、废液中新污染物去除技术装备”项目中实现突破,成功入围。
“揭榜挂帅”是国家聚焦环保装备短板、组织产业协同攻关、推动绿色低碳转型的重要机制。苏净集团将以此次入围为契机,进一步强化自主创新与产学研深度融合,加速科技成果转化落地,持续为我国环保产业的高质量发展和生态文明建设贡献力量。
地点:中国江苏苏州工业园区唯新路2号
电话:0512-62793165/67232660
传真:0512-65338132
电子信箱: sj@sjjt.com


江苏苏净集团有限公司 © 2017 版权所有 All Right Reserved 苏ICP备18007612号-1 公安备案号32059002002069
江苏苏净工程建设有限公司 苏州安泰空气技术有限公司 苏州苏净安发环境科技有限公司 苏州苏净环保工程有限公司 苏州苏净仪器自控设备有限公司 苏州苏净环保新材料有限公司 苏州苏净转轮科技分公司 苏州华泰空气过滤器有限公司 苏州苏净布什冷冻设备有限公司 苏州中科苏净生物技术有限公司 上海北分科技股份有限公司 江苏中宜金大分析检测有限公司 苏州苏净保护气氛有限公司